pad ph banner -->

1+X证书

当前位置 :  首页 产学合作 >

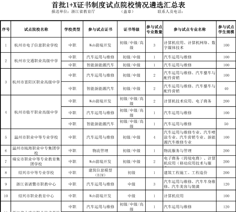
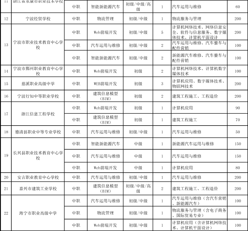
浙江省首批1+X证书制度试点院校情况遴选表(含试点人数)

 发布时间 :  2020-01-16

地址:杭州市钱塘区4号大街16号
院办:0571-86913866
传真:0571-86910710
邮箱:zjyyc@zjyyc.com

浙ICP备12008174号-1 浙公网安备 33011802000510号    技术支持:亿校云

版权所有 © 浙江育英职业技术学院
地址:杭州市钱塘区4号大街16号
院办:0571-86913866 传真:0571-86910710
浙公网安备 33011802000510号
邮箱:zjyyc@zjyyc.com 浙ICP备12008174号-1
Baidu
map