招生咨询
联系我们
地址:杭州市钱塘区4号大街16号
邮编:310018
电话:0571-86911032、86877189
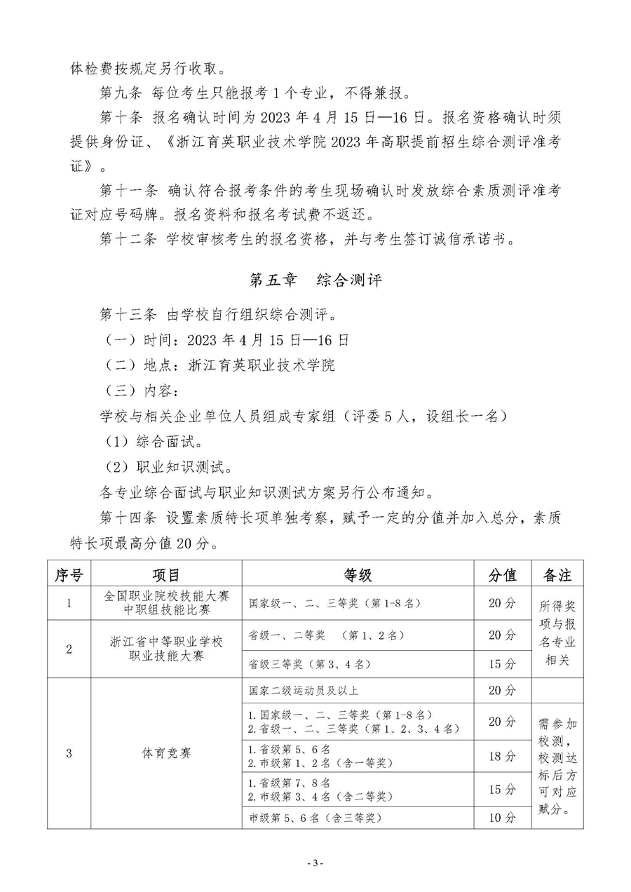
浙江育英职业技术学院2023年高职提前招生章程
时间:2023-02-22
学校国标代码:12868
浙江省招生代码:0054
学校公众号
联系我们
地址:杭州市钱塘区4号大街16号
邮编:310018
电话:0571-86911032、86877189