学校首页
加入收藏
设为首页
网站首页
星空彩票官网下载app
专业导航
报考指南
招生咨询
历年分数
录取查询
政策文件
联系我们
学校首页
星空彩票官网下载app
专业导航
报考指南
招生咨询
历年分数
录取查询
政策文件
联系我们
提前招生
当前位置 :
招生网
>
提前招生
>
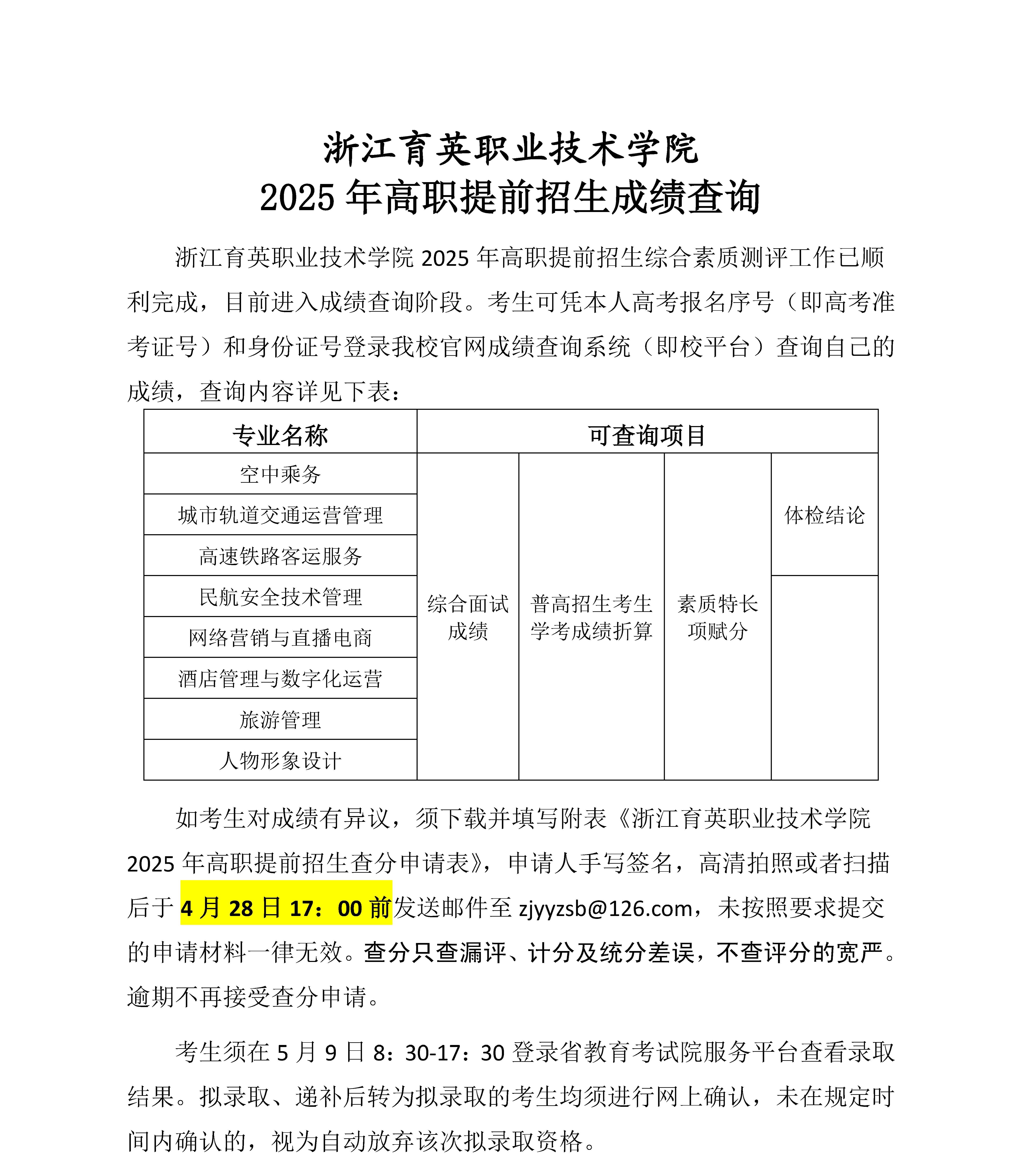
浙江育英职业技术学院2025年高职提前招生成绩查询
发布时间 :
2025-04-25 20:26:16
点击:
点击进入:
校平台
点击下载:
浙江育英职业技术学院2025年高职提前招生查分申请表
版权所有 © 浙江育英职业技术学院招生网
技术支持:亿校云
地址:杭州市钱塘区4号大街16号
电话:0571-86911032、86877189 邮箱:yyzhaob@126.com
map