学校首页 加入收藏 设为首页

报考指南

当前位置 :  招生网 > 报考指南 >

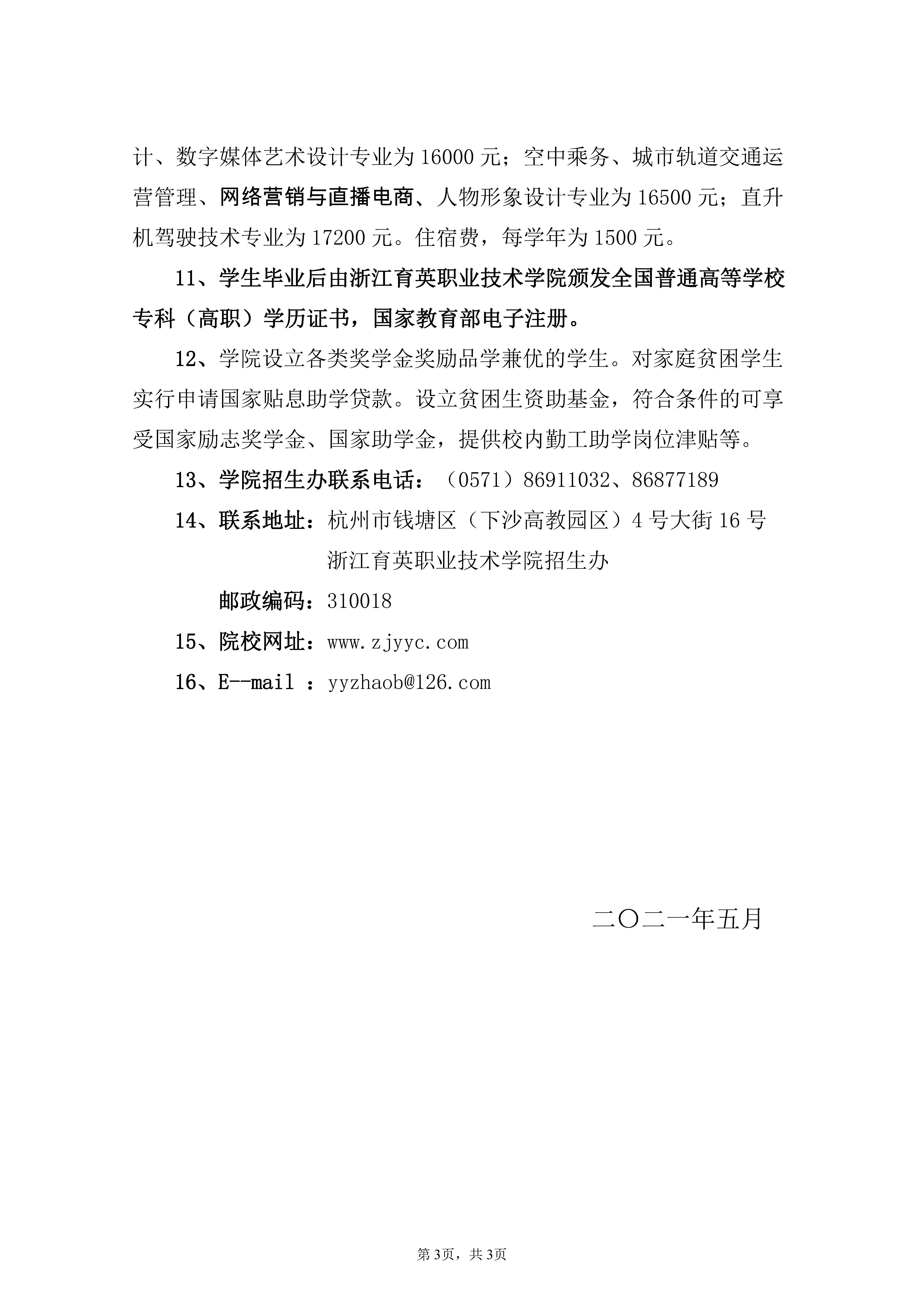
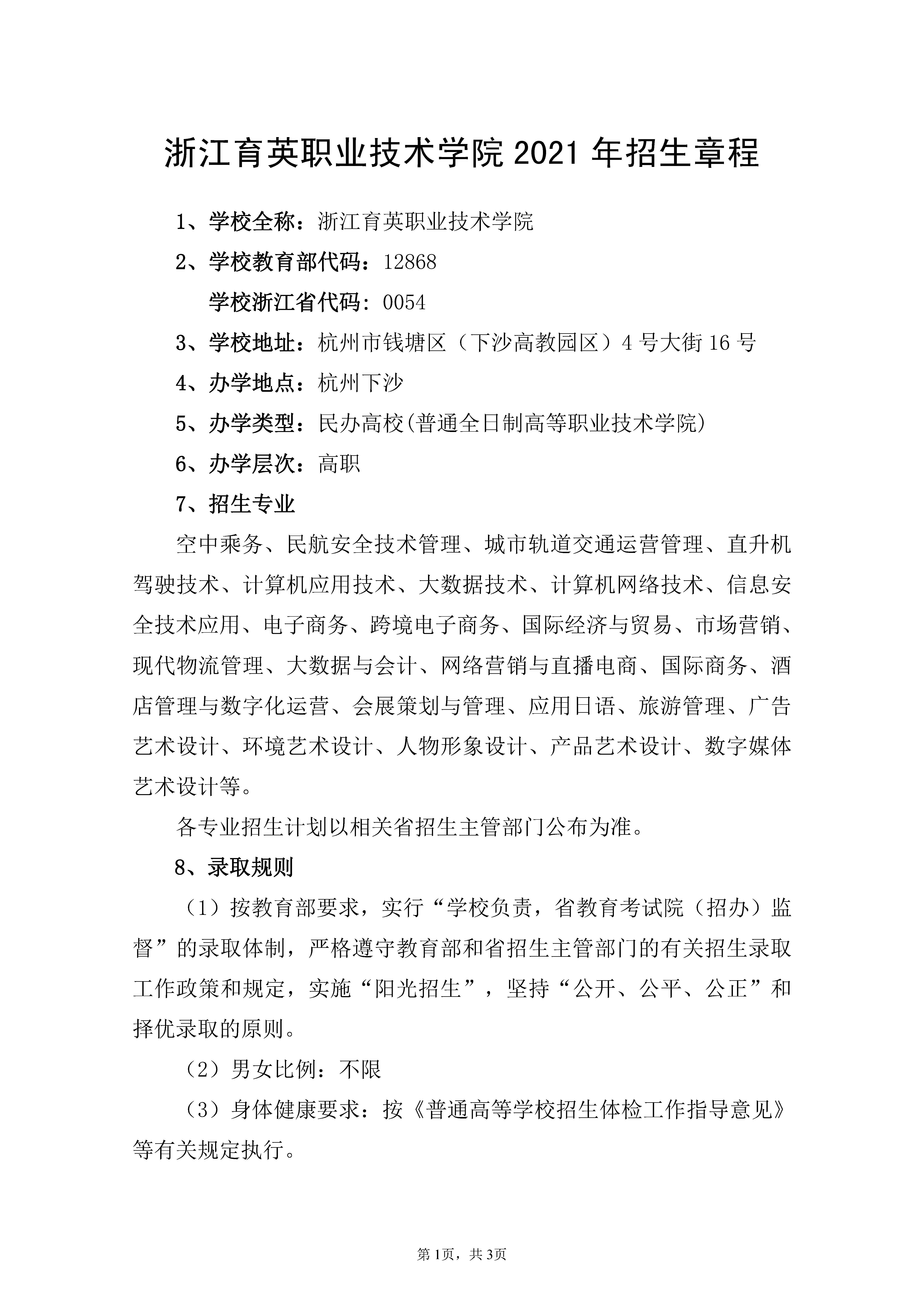
浙江育英职业技术学院2021 年招生章程

 发布时间 : 2021-05-29 12:57:56      点击:
    


地址:杭州市钱塘新区(下沙)四号大街16号
电话:0571-86911032、86877189
邮箱:yyzhaob@126.com
版权所有:浙江育英职业技术学院招生网
技术支持:亿校云
版权所有 © 浙江育英职业技术学院招生网
技术支持:亿校云
地址:杭州市钱塘区4号大街16号
电话:0571-86911032、86877189 邮箱:yyzhaob@126.com
Baidu
map